野火开发板 STM32F103VET6 学习之旅(二)
STM32 须知
背景
STM32一经上市,就迅速占领了中低端MCU市场,受到了广大工程师的青睐。像市面上大部分小型四轴飞行器基本都能用STM32制作,入门级书籍可参考《四轴飞行器DIY—基于STM32微控制器》。
分类
STM32存在众多系列,从内核区分有Cortex-M0、M3、M4和M7,每个内核又主要分为主流、高性能和低功耗三类。初学者常用的类型有F1和F4。F1是基础型,基于Cortex-M3内核,主频为72MHz;F4是高性能型,基于Cortex-M4内核,主频180MHz。F4相较F1,除了内核及主频的不同,另外的优势在于支持LCD控制器、摄像头接口和SDRAM。
在选择STM32型号时,一般不需要接入大屏幕时选择基于Cortex-M3内核的F1系列,如果追求高性能需要大量数据运算,且需要外接RGB大屏幕时就选择Cortex-M4内核的F429系列。
- 以野火F103指南者使用的STM32F103VET6来介绍STM32的命名方法:
- 更详细的命名分类如下:
开发手册
在开发时,有两个官方资料需要我们实时查询,一个是参考手册(Reference manual),另一个是数据手册(Data Sheet)。两者大致区别在于,数据手册用于芯片选型及原理图设计,参考手册用于编程时查阅。两者具体区别如下:
参考手册可以从官方网站中下载,其中也包含了如何利用STM32进行产品开发的参考设计:https://www.stmcu.com.cn/Product/pro_detail/STM32F1/product
别问为什么,先点亮你的LED灯
新建工程
保持良好的项目管理习惯,我们先在D盘下新建一个工作目录STM32,用于存放之后所有实验的工程代码。
- 新建项目,存放在LED文件夹下,项目名取LED_reg(reg代表我们将使用寄存器来实现LED项目)。
- 选择STM32F103VE型号,选择完后,跳出的在线添加库文件窗口可以直接关掉,因为这个工程用不到。
点击OK后,Keil5会自动生成两个文件夹,一个是Listings,另一个是Objects。
| 名称 | 作用 |
|---|---|
| Listings | 存放编译时产生的c/汇编/链接文件的列表清单 |
| Objects | 存放编译产生的调试信息/hex文件/预览信息等 |
- 添加文件,右键source group 1可以选择导入已有文件或者创建新文件。
startup_stm32f10x_hd.s 启动文件,系统上电后第一个运行的程序,由汇编编写,C 编程用的比较少,可暂时不管,这个文件从固件库里面拷贝而来,由官方提供。一般在这个目录下:STM32F10x_StdPeriph_Lib_V3.5.0\Libraries\CMSIS\CM3\DeviceSupport\ST\STM32F10x\startup\arm\startup_stm32f10x_hd.s
stm32f10x.h 用户手动新建,用于存放寄存器映射的代码,暂时为空。
main.c 用户手动新建,用于存放main函数,暂时为空。
添加代码
1 |
|
1 |
烧录文件
参考<<STM32F103VET6 学习之旅(一)>>第2.2及2.3的内容
GPIO 须知
GPIO,即通用输入输出端口,通过将STM32的GPIO引脚与外部设备相连,从而实现与外部的通讯、控制以及数据采功能。STM32芯片的GPIO被分为很多组,每组有16个引脚,如我们使用用的STM32F103VET6型号的芯片就有GPIOA、GPIOB至GPIOE共5组GPIO。
最基本的输出功能是由STM32控制引脚输出高、低电平,从而实现开关控制,应用有利用GPIO口接入LED灯从而控制LED灯的亮灭。
最基本的输入功能是检测外部输入电平,应用有将GPIO与按键相连,通过高低电平可以区分按键是否被按下。
硬件结构剖析
- 保护二极管及上、下拉电阻:
引脚的两个保护二级管可以防止引脚外部过高或过低的电压输入,尽管有保护,并不意味着STM32的引脚能直接外接大功率驱动器件,如直接驱动电机,强制驱动要么电机不转,要么导致芯片烧坏,必须要加大功率及隔离电路驱动。
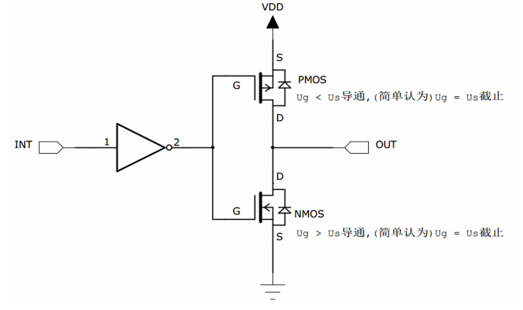
GPIO引脚线路经过两个保护二极管后,向上流向“输入模式”结构,向下流向“输出模式”结构。 - P-MOS 管和 N-MOS 管:
先看输出模式部分,线路经过一个由P-MOS和N-MOS管组成的单元电路。这个结构使GPIO具有了“推挽输出”和“开漏输出”两种模式。
推挽输出模式,是根据这两个MOS管的工作方式来命名的。在该结构中输入高电平时,经过反向后,上方的P-MOS导通,下方的N-MOS关闭,对外输出高电平;而在该结构中输入低电平时,经过反向后,N-MOS管导通,P-MOS关闭,对外输出低电平。当引脚高低电平切换时,两个管子轮流导通,P管负责灌电流,N管负责拉电流,使其负载能力和开关速度都比普通的方式有很大的提高。推挽输出的低电平为0伏,高电平为3.3伏。
开漏输出模式,上方的P-MOS管完全不工作。如果我们控制输出为0,低电平,则P-MOS 管关闭,N-MOS管导通,使输出接地,若控制输出为1(它无法直接输出高电平),则P-MOS 管和N-MOS管都关闭,所以引脚既不输出高电平,也不输出低电平,为高阻态。正常使用时必须外部接上拉电阻,它具有“线与”特性,也就是说,若有很多个开漏模式引脚连接到一起时,只有当所有引脚都输出高阻态,才由上拉电阻提供高电平,此高电平的电压为外部上拉电阻所接的电源的电压。若其中一个引脚为低电平,那线路就相当于短路接地,使得整条线路都为低电平,0伏。
推挽输出模式一般应用在输出电平为0和3.3伏而且需要高速切换开关状态的场合。在STM32 的应用中,除了必须用开漏模式的场合,我们都习惯使用推挽输出模式。开漏输出一般应用在I2C、SMBUS通讯等需要“线与”功能的总线电路中。除此之外,还用在电平不匹配的场合,如需要输出5伏的高电平,就可以在外部接一个上拉电阻,上拉电源为5伏,并且把GPIO设置为开漏模式,当输出高阻态时,由上拉电阻和电源向外输出5伏的电平。
- 输出数据寄存器(Output Data Register):
前面提到的双MOS管结构电路的输入信号,是由GPIO的“输出数据寄存器GPIOx_ODR”提供的,因此我们通过修改输出数据寄存器的值就可以修改GPIO引脚的输出电平。而“置位/复位寄存器 GPIOx_BSRR”可以通过修改输出数据寄存器的值从而影响电路的输出。 - 复用功能输出:
“复用功能输出”中的“复用”是指STM32的其它片上外设对GPIO引脚进行控制,此时GPIO引脚用作该外设功能的一部分,算是第二用途。从其它外设引出来的“复用功能输出信号”与GPIO本身的数据据寄存器都连接到双MOS管结构的输入中,通过图中的梯形结构作为开关切换选择。例如我们使用USART串口通讯时,需要用到某个GPIO引脚作为通讯发送引脚,这个时候就可以把该GPIO引脚配置成USART串口复用功能,由串口外设控制该引脚,发送数据。 - 输入数据寄存器(Input Data Register):
看GPIO结构框图的上半部分,GPIO引脚经过内部的上、下拉电阻,可以配置成上/下拉输入,然后再连接到施密特触发器,信号经过触发器后,模拟信号转化为0、1的数字信号,然后存储在“输入数据寄存器GPIOx_IDR”中,通过读取该寄存器就可以了解GPIO引脚的电平状态。 - 复用功能输入:
与“复用功能输出”模式类似,在“复用功能输入”模式时,GPIO引脚的信号传输到STM32其它片上外设,由该外设读取引脚状态。 同样,如我们使用USART串口通讯时,需要用到某个GPIO引脚作为通讯接收引脚,这个时候就可以把该GPIO引脚配置成USART串口复用功能,使USART可以通过该通讯引脚的接收远端数据。 - 模拟输入输出:
当GPIO引脚用于ADC采集电压的输入通道时,用作“模拟输入”功能,此时信号是不经过施密特触发器的,因为经过施密特触发器后信号只有0、1两种状态,所以ADC外设要采集到原始的模拟信号,信号源输入必须在施密特触发器之前。类似地,当GPIO引脚用于DAC作为模拟电压输出通道时,此时作为“模拟输出”功能,DAC的模拟信号输出就不经过双MOS管结构,模拟信号直接输出到引脚。
工作模式
由GPIO的结构决定了GPIO可以配置成以下8钟工作模式:
1 | typedef enum { |
固件库中的这8钟模式,可以大致归为以下三类:
- 在输入模式时(模拟/浮空/上拉/下拉),
施密特触发器打开,输出被禁止,可通过输入数据寄存器GPIOx_IDR读取I/O状态。其中输入模式,可设置为上拉、下拉、浮空和模拟输入四种。上拉和下拉输入很好理解,默认的电平由上拉或者下拉决定。浮空输入的电平是不确定的,完全由外部的输入决定,一般接按键的时候用的是这个模式。模拟输入则用于ADC采集。 - 在输出模式时(推挽/开漏),
推挽模式钟双MOS管以轮流方式工作,输出数据寄存器GPIOx_ODR可控制I/O 输出高低电平。开漏模式时,只有N-MOS管工作,输出数据寄存器可控制I/O输出高阻态或低电平。输出速度可配置,有2MHz/10MHz/50MHz的选项。此处的输出速度即I/O支持的高低电平状态最高切换频率,支持的频率越高,功耗越大,如果功耗要求不严格,把速度设置成最大即可。在输出模式时施密特触发器是打开的,即输入可用,通过输入数据寄存器GPIOx_IDR可读取I/O的实际状态。 - 在复用功能时(推挽/开漏),
输出使能,输出速度可配置,可工作在开漏及推挽模式,但是输出信号源于其它外设,输出数据寄存器GPIOx_ODR无效;输入可用,通过输入数据寄存器可获取I/O实际状态,但一般直接用外设的寄存器来获取该数据信号。通过对GPIO寄存器写入不同的参数,就可以改变GPIO的工作模式,再强调一下,要了解具体寄存器时一定要查阅《STM32F10X-中文参考手册》中对应外设的寄存器说明。
端口配置寄存器
在GPIO外设中,控制端口高低控制寄存器CRH和CRL可以配置每个GPIO的工作模式和工作的速度,每4个位控制一个IO,CRH控制端口的高八位,CRL控制端口的低8位,具体的看CRH和CRL的寄存器描述。
- 端口配置低寄存器(GPIOx_CRL):
- 端口配置高寄存器(GPIOx_CRH):
是时候问为什么了
为什么这么写startup_stm32f10x_hd.s
此文件是官方提供的启动文件,知晓其中的功能有助于我们理解机器的状态,不过这一节课暂时不表,或者感兴趣的同学自己去了解一下。
为什么这么写stm32f10x.h
控制我们所需的寄存器,其实就是访问一个已经分配好地址的特殊空间,这个特殊的地址空间可以通过指针来操作。所以在编程之前我们需要先进行寄存器映射。此.h文件就是进行这一过程的行为。
GPIO外设的地址跟前面章节讲解的相同,不过此处把寄存器的地址值都直接强制转换成了指针,方便使用。代码的最后两段是RCC外设寄存器的地址定义,RCC外设是用来设置时钟的。
为什么这么写main.c
在main.c中,我定义了一个空函数SystemInit(void),看似起不到任何作用,但是如果注释掉这行代码,编译器会报错。通过仔细查看启动文件就知道,在Reset_Handler中调用了该函数以初始化STM32系统时钟,因为本实验用不到系统时钟,所以为了方便起见,我们在这里定义一个空函数以骗过编译器。
接下来就是正式的点灯之旅:
- 首先我们把连接到LED灯的GPIO引脚PB0配置成输出模式,即配置GPIO的端口配置低寄存器CRL,MODE位用来配置输出的速度,CNF位用来配置各种输入输出模式。在这里我们把PB0配置为通用推挽输出,输出的速度为10M。
1 | GPIOB_CRL &= ~(0x0F << (4*0)); // 清空控制 PB0 的端口位 |
代码中使用了&=~、|=这种操作方法是为了避免影响到寄存器中的其它位,因为寄存器不能按位读写。
- 在输出模式时,对端口位设置/清除寄存器BSRR寄存器、端口位清除寄存器BRR和ODR寄存器写入参数即可控制引脚的电平状态,其中操作BSRR和BRR最终影响的都是ODR寄存器,然后再通过ODR寄存器的输出来控制GPIO。为了一步到位,我们在这里直接操作ODR寄存器来控制GPIO的电平。
1 | GPIOB_ODR &= ~(1<<0); // PB0 输出低电平 |
- 设置完GPIO的引脚,控制电平输出,以为现在总算可以点亮LED了吧,其实还差最后一步。由于STM32的外设很多,为了降低功耗,每个外设都对应着一个时钟,在芯片刚上电的时候这些时钟都是被关闭的,如果想要外设工作,必须把相应的时钟打开。
STM32的所有外设的时钟由一个专门的外设来管理,叫RCC(resetandclockcontrol)。所有的GPIO都挂载到APB2总线上,具体的时钟由APB2外设时钟使能寄存器(RCC_APB2ENR) 来控制。
1 | RCC_APB2ENR |= (1<<3); // 开启 GPIOB 端口时钟 |
开启时钟,配置引脚模式,控制电平,经过这三步,我们总算可以控制一个LED了!
